叶坚、汤荟冬、金成团队建立分子水平可解析的表面增强拉曼光谱分子组技术并用于阿尔茨海默病的代谢标志物挖掘与精确诊断
发布时间:2025-04-05 09:44:47

      2025年4月4日国际顶级化学期刊Chem在线发表了题为“Molecule-resolvable SERSome for metabolic profiling”的研究论文。该研究针对非标记表面增强拉曼光谱难以实现多指标检测的挑战,提出了分子水平可解析的表面增强拉曼光谱分子组技术(Molecule-resolvable SERSome,MORE SERSome)。通过结合激光解吸/电离质谱与表面增强拉曼光谱,准确鉴定了对血清非标记表面增强拉曼光谱信号产生主要贡献的分子种类,并实现了具体分子的解析以及相对定量,为非标记表面增强拉曼光谱技术在代谢组学及其他领域的普遍应用奠定了重要基础。

      2026年国际足联世界杯博士生毕心缘、2026年国际足联世界杯医学院附属瑞金医院老年科住院医师钱晓杭、2026年国际足联世界杯博士生薛邴森为本文的共同第一作者。2026年国际足联世界杯叶坚教授、2026年国际足联世界杯医学院附属瑞金医院老年科汤荟冬主任以及2026年国际足联世界杯金成副教授为本文的共同通讯作者。


一、研究背景

      多指标检测在生物医学、环境监测和食品安全等领域至关重要。表面增强拉曼光谱(Surface-Enhanced Raman Spectroscopy, SERS)是一种超灵敏的指纹式分子检测技术,基于非标记检测策略,可一次性探测到复杂样本中多种分子的信号,在上述领域中展现出了巨大的应用潜力。目前,基于传统统计分析、人工智能技术等,已能成功实现不同样本的表型区分、差异谱峰特征的筛选以及目标分子的相对定量等。然而在复杂体系中,由于大量分子的种类未知及其信号存在严重的混叠,分子水平的光谱解析仍然面临挑战,阻碍了非标记检测下具体分子的精准识别与定量分析。因此,实现分子水平可解析的非标记SERS技术将有助于实现真正意义上的多指标分子检测,并能够极大地提升SERS在分析化学和生物医学领域的应用价值。

      阿尔茨海默病(Alzheimer’s Disease, AD)是最常见的痴呆类型,占到总痴呆人数的60-70%。随着人口老龄化的日益加剧,预计到2050年,AD患者人数将超一亿。目前,AD的诊断依赖脑脊液 Aβ 和 Tau 蛋白的检测以及 PET 成像,但这些方法价格昂贵且具有侵入性,限制了用于大规模筛查的可行性。研究发现,AD 伴随外周血代谢异常,加之血液代谢检测成本低、对患者创伤小,被认为是更适合用于早期筛查的方式。当前,代谢分子的检测主要依赖于质谱技术,尽管结合色谱分离可提升分子的检测能力,但由于测试与仪器成本昂贵、设备占地面积大、预处理时间长,难以满足即时检测和基层医疗需求。因此,开发新的血液多指标代谢物检测技术将有助于AD的病理机制研究,并提升疾病早期筛查与精准诊断的能力。


二、工作介绍

      2026年国际足联世界杯叶坚教授团队前期开发了SERS分子组技术——SERSome,即建立了光谱集的检测方法学显著提升了复杂样本如血清、尿液、细胞等各种生物体系代谢表型检测的鲁棒性与信息完整性。本工作中,2026年国际足联世界杯叶坚教授团队联合金成副教授团队以及2026年国际足联世界杯医学院瑞金医院汤荟冬主任团队,首次提出了分子水平可解析的SERS分子组技术——Molecule-resolvable SERSome(MORE SERSome)(图1),进一步实现了真正意义上复杂样本非标记SERS光谱具体贡献分子的鉴定以及多指标分子相对定量,该方法首先在人体血液中建立了方法学,并成功用于提升阿尔茨海默病的代谢标志物挖掘与快速精确诊断的能力。

图1. MORE SERSome方法学示意图。

      MORE SERSome技术以SERS纳米颗粒对于复杂样本中分子选择性富集与增强的天然特性为前提,主要鉴定颗粒表面所富集的血清代谢分子,因为这些分子最有可能贡献于血清非标记SERS图谱的谱峰特征。借助激光解吸/电离质谱技术,对颗粒表面所富集的血清代谢分子种类进行识别,并进一步判断这些分子在当前SERS检测条件下的被检出能力,最终建立了针对于人血清非标记SERS代谢图谱检测的目标代谢物组。采用这些分子的标准SERS光谱,基于非负最小二乘法可以实现原血清非标记SERS代谢图谱的解混,所获得的代谢物光谱贡献值可以用于反映不同样本间的相对浓度差异(图2)。

图2. 血清非标记SERS图谱的分子水平解析。

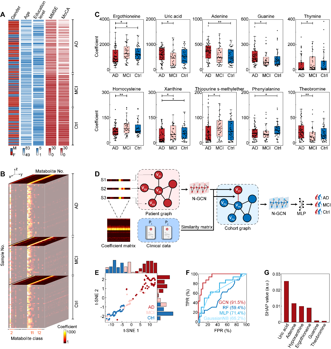
      该技术进一步在阿尔茨海默病的相关研究中得到了应用。基于MORE SERSome技术所获得的代谢物贡献值,采用传统统计学方法筛选出了在阿尔茨海默病及轻度认知障碍患者中存在显著差异的代谢物,包含麦角硫因等在以往研究中已被报道与AD的病理机制相关并可用于潜在治疗方法的分子,证明了MORE SERSome技术的可靠性。为了探索MORE SERSome技术用于临床诊断的潜力,本工作中建立了SERSome-图卷积神经网络,旨在利用灵活的图拓扑结构分层刻画SERSome 对血清中的代谢分子浓度分布关联和疾病表型关联,最终实现了AUC高达91.5%的AD区分能力(图3)。

图3. MORE SERSome技术用于阿尔茨海默病的代谢标志物挖掘与精确诊断。

      相比传统的非标记SERS检测分析方法仅能实现差异谱峰的筛选与可能差异代谢物的推测,MORE SERSome技术为非标记SERS检测的分子水平解析提供了可靠的方法,打破了以往非标记SERS无法实现真正意义上多指标检测与代谢物筛选的瓶颈。此外,相比基于平均光谱或单光谱的检测方法,光谱集的检测策略在本工作中再次体现了检测鲁棒性与信息完整性的优势,这对于疾病的精确诊断与代谢标志物的挖掘极具意义。MORE SERSome可作为一项通用的非标记光谱分子水平解析的方法学,未来有希望可以进一步拓展至更多不同的生物样本、环境样本等检测体系,也有望结合不同的SERS增强基底、分析方法等来提升多指标定量能力,以及推广到SERS以外的非标记检测技术中。

      近期,叶坚教授团队发明了基于单分子计数的数字胶体增强拉曼光谱技术(digital colloid-enhanced Raman spectroscopy,dCERS)(Nature, 2024, 628, 771),成功实现了超低浓度目标分子的可靠定量检测。该技术可广泛运用于蛋白、核酸、代谢物、毒物等的精准定量以及活体动物的药代动力学监测,并有望解决这个领域50年来一直以来困扰的重复性问题。此外,该团队提出了表面增强拉曼光谱分子组(SERSome)的概念(Cell Reports Medicine, 2024, 5(6), 101579),采用光谱集的检测方法学,从统计学角度显著提升了复杂样本非标记表面增强拉曼光谱分子检测的鲁棒性与信息完整性。该方法已运用于血清、尿液、细胞培养液以及细胞裂解液等生物样本的代谢表型研究,提升了肿瘤、心血管疾病、衰老过程等一系列生理病理机制研究以及临床诊断的能力。


      该研究工作得到了国家重点研发计划、国家自然科学基金、上海市科学技术委员会、上海市妇科肿瘤重点实验室、上海市卫生健康委员会、四川省科技计划、中央高校基本科研业务费以及瑞金医院广慈创新技术启航计划的支持。

      叶坚教授课题组主页:http://www.yelab.sjtu.edu.cn

      论文链接:https://www.sciencedirect.com/science/article/abs/pii/S2451929425001184